FEEDBACK CONTACT US GMAP 中文版 ENGLISH

Hello, welcome to ctc technology website!

ctc technology CO.,LTD20 years experience in power supply control IC

Free Hotline

+86-15015274260

Product list

FREE HOTLINE+86-15015274260

Adapter&Charger Power control IC-SF1565
                                                            Highly Integrated Current Mode PWM Controller
                                                                      Product:SF1565


一、General Description


SF1565  is   a  high   performance,  highly   integrated current  mode  PWM  controller  for  medium  to  large offline flyback converter applications. 

In SF1565, the PWM switching is internally trimmed to tight range. To improve EMI performance, the IC integrates   frequency  shuffling   function   to   reduce conduction EMI emission of a power supply. The IC also  integrates   Constant  Power   Limiting  block   to achieve  constant  output  power  limit  from  90VAC  to 264VAC. 

Under  light  load  conditions,  a  green  mode  function can  continuously  decrease  the  switching  frequency. Under zero-load conditions, the power supply enters into  burst   mode  and  provides  excellent   efficiency without  audio   noise  generated.   This  green  mode function enables power supplies to meet international power conservation requirements. 

SF1565 integrates functions and protections of Under Voltage    Lockout    (UVLO),    VDD    Over    Voltage Protection (OVP), Soft Start, External Programmable Over  Temperature  Protection  (OTP),  Cycle-by-cycle Current Limiting (OCP), Over Load Protection (OLP), Pins   Floating    Protection,    RI   Pin    Short-to-GND Protection, GATE Clamping, VDD Clamping, Leading Edge Blanking (LEB). 

In  SF1565,   the  all  protection   functions  are   auto-recovery mode protection. 

SF1565 is available in SOP-8 and DIP-8 packages erun:�`>��� �S� auto-recovery mode protection.  SF1560 is available in SOP-8 and DIP-8 packages



、 Features

  Built-in Soft Start Function 
  Very Low Startup Current 
  Frequency Reduction and Burst Mode Control for Energy Saving 
  Built-in Frequency Shuffling
  Programmable Switching Frequency
  Built-in Synchronous Slope Compensation 
  Cycle-by-Cycle Current Limiting
  Pins Floating Protection 
  High  Voltage  CMOS  Process  with  Excellent ESD Protection
  Current Mode Control 
  Built-in Leading Edge Blanking (LEB)
  Constant Power Limiting
  Audio Noise Free Operation
  VDD OVP & Clamp
  VDD Under Voltage Lockout (UVLO)



三、Applications

Offline AC/DC Flyback Converter for 
  AC/DC Power Adaptors 
  Open-frame SMPS
  Print Power, Scanners, and Motor Drivers 

四、Package/Order Information



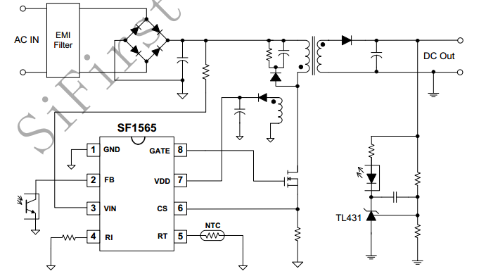
五、Typical Application



FREE HOT LINE:+86-400-788-7770

Tel:+86-769-81150556    Mob:+86-18929103949 Ms Tang
Tel: +86-769-85638990   Mob:+86-18923224605  Ms Ye
Email: dgzm699@163.com      QQ:2485843216

Fax:+86-769-83351643

 

Head office:  No.8, Yanhe East Street, Ailingkan Village, Dalingshan Town,  Dongguan City, Guangdong Province, China

Foshan office: No.169 Rongqi Road,Ronggui Village,Shunde District,Foshan City,Guangdong Province,China

Shenzhen office:Baifuhui Industrial Park,Jianshedonglu Road,Longhua District,Shenzhen City,Guangdong Province,China

Zhongshan office:Shijihaoting,Longchang Road,Dongsheng Village,Zhongshan City,Guangdong Province,China

Hangzhou office:Jiangnanmoka,Wenyan Village,Xiaoshan District,Hangzhou City,Zhejiang Province,China

 

Office Website: www.topctc.com